WD-20微机电子万能试验机
商品详情
性能特点
技术参数

WD-20微机电子万能试验机详情
一、主要功能:
1.用于墙体保温用膨胀聚苯乙烯板胶粘剂、玻纤网耐碱拉伸、硬质泡沫塑料压缩、抗裂砂浆拉伸粘结强度、浸水拉伸粘结强度、建筑砂浆等材料的拉伸、压缩、弯曲力学性能指标的测试及研究。
2.各种橡胶、塑料、薄膜等非金属材料、复合材料的拉伸、压缩、弯曲试验。
3.各种薄金属、丝材、细线、纤维、弹性体、泡沫材料性能试验。
4.纺织、食品、医药、化妆、生物材料性能试验。
5.电子部件的拉脱、剥离、焊接强度试验。
6.印刷电路板的剥离、弯曲强度、紧固件性能试验。
7.木制品、纸产品、胶片样品的拉伸试验。
8.应力松弛试验及粘合剂强度试验。
二、适用标准:
JC/T992-墙体保温用膨胀聚苯乙烯板胶粘剂;
JGJ144-外墙外保温工程技术规范;
GB/T8813-硬质泡沫塑料压缩试验方法;
JG/158-胶粉聚苯颗粒外墙外保温系统;
GB/T16777-建筑防水涂料试验方法;
JG/T24-合成树脂乳液砂壁状建筑涂料;
JG 149-膨胀聚苯板薄抹灰外墙外保温系统;
JGJ/T70-建筑砂浆基本性能试验方法标准;
GB/T7689.5-增强材料机织物试验方法第5 玻璃纤维拉伸断裂和断裂伸长的测定;
GB/T23932-建筑用金属面绝热夹芯板;
GB/T5486-无机硬质绝热制品试验方法 ;
JC/T907-混凝土界面处理剂;
GB/T30802-2014建筑用绝热制品 点载荷性能的测定;
GB/T30803-2014建筑用绝热制品 绝热材料与粘结剂和基底涂层的拉伸粘结强度的测定;
GB/T30804-2014建筑用绝热制品 垂直于表面抗拉强度的测定;
GB/T30808-2014建筑用绝热制品 湿热条件下垂直于表面的抗拉强度保留率的测定;
GB/T13480-2014建筑用绝热制品 压缩性能的测定;
GB/T30593-2014外墙内保温复合板系统;
GB/T30595-2014挤塑聚苯板(XPS)薄抹灰外墙外保温系统材料;
GB/T9755-2014合成树脂乳液外墙涂料;
GB/T2792-2014胶粘带剥离强度的试验方法;
GB/T30774-2014密封胶粘连性的测定;
GB/T30775-2014聚乙烯(PE)保护膜压敏胶粘带;
GB/T30776-2014胶粘带拉伸强度与断裂伸长率的试验方法;
三、主要特点:
1.人体工程学设计,机宜人、人适机,符合人-机-环境系统,健康、舒适、安全。
2.无间隙滚珠丝杠、大跨度、高刚性、高稳定性的门式载荷机架,机架尺寸可定制。
3.高精度测力传感器,线性宽,稳定性好,保证载荷的测力精度。
4.高速率、低振动、免维护、静音型交流伺服电机驱动系统。
5.电路板采用光电隔离设计,抗干扰能力强。
6.内置以太网接口;方便的手持控制器,即停即行功能;操作灵活、随意切换。
7.多种完善的试验夹具,快速更换;可选T型工作台、防旋转夹具/附件装置、环境系统、引伸计。
8.宽泛的测试速度0.001~500mm/min。
9.内置式全数字闭环、多通道、多功能、易操控的t测控软件;
10.试验过程的自动控制、数据采集、处理、分析、存储及显示;
11.载荷自动保持、应力、应变控制、循环控制及自编程控制等多种控制方式。
12.控制模式智能设置,控制方式之间无冲击、平滑切换,加载、卸载平稳。
13.过程再现和数据再分析、曲线放大、比较、遍历;曲线可自由放大和缩小;满度自调。
14.操控软件,采用模块化、开放式编程、个性化设计,可自行调整。
15.标准模块:权限管理模块、试验模块、控制模块、分析模块、查询模块、输出模块等。
16.操作提示和向导功能。
17.灵活的Excel或Word报告格式,可选择、指定、排序、单独、合并、多类型输出。
18.网络数据库管理,可与多家联网公司直联。
19.试验结束自动返回,智能、快捷。
20. 多重保护功能:试验力过载保护;过流、过压保护;试样破断时安全保护;试验结束自动保护等。
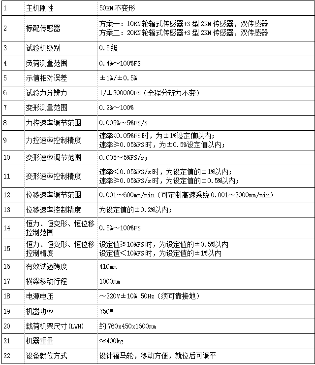
四、技术参数:

五、主要配置:

